Výskumná vzorka bola vytvorená v súlade s medzinárodným protokolom štúdie HBSC tak, aby odzrkadľovala vzdelávací system na Slovensku. Vzorka bola stratifikovaná podľa regiónu a typu školy (základná škola, osemročné gymnázium). Sú v nej zastúpené školy s vyučovacím jazykom maďarským, ako aj školy v spádových oblastiach rómskych osád. Cieľom bolo získať údaje o 11-, 13 a 15-ročných školákoch reprezentatívne pre populáciu na Slovenku.
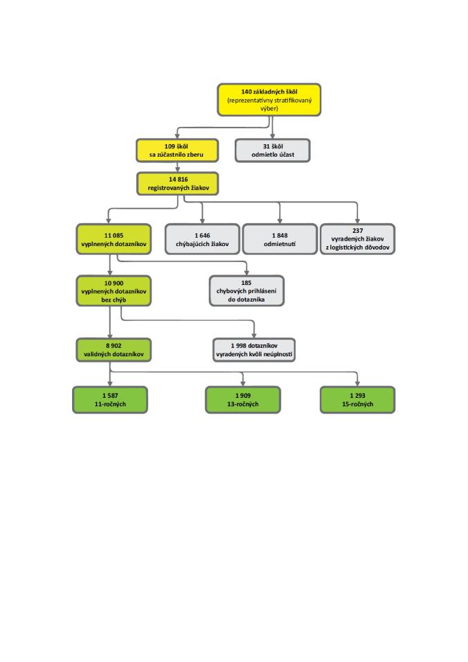
Zo zoznamu všetkých základných škôl (ZŠ) a osemročných gymnázií, ktorý poskytlo Centrum vedecko technických informácií SR (CVTI), bolo náhodným výberom uskutočneným v HBSC Data Management Centre (Bergen, Nórsko) vybraných 151 škôl z dôvodu potreby nadhodnotenia veľkosti vzorky. Tieto školy boli telefonicky kontaktované a požiadané o súhlas zúčastniť sa na medzinárodnej štúdii HBSC. Počas telefonického rozhovoru so školami, ktoré súhlasili s účasťou – 109, boli náhodným výberom vybrané konkrétne triedy, v ktorých prebehol zber údajov. Vyradených bolo 31 ZŠ (väčšina škôl odmietla účasť vo výskume z dôvodu vysokej frekvencie rôznych výskumov na ich škole). To predstavuje 78 % mieru odozvy na úrovni škôl.
V triedach na vybraných školách, ktoré sa zúčastnili štúdie bolo spolu registrovaných 14 816 žiakov. Dotazník nakoniec vyplnilo 8 902, čo predstavuje 60 % mieru odozvy. Dôvodom nevyplnenia dotazníka bolo odmietnutie účasti rodičom alebo samotným žiakom, prípadne účasť na vedomostných, či športových súťažiach. Po vyčistení databázy od chybných dotazníkov (ovplyvňovanie pri vypĺňaní, neuvedené pohlavie a pod.) boli z konečného počtu 8 902 žiakov vybratí žiaci vo veku 11, 13, a 15 rokov.